

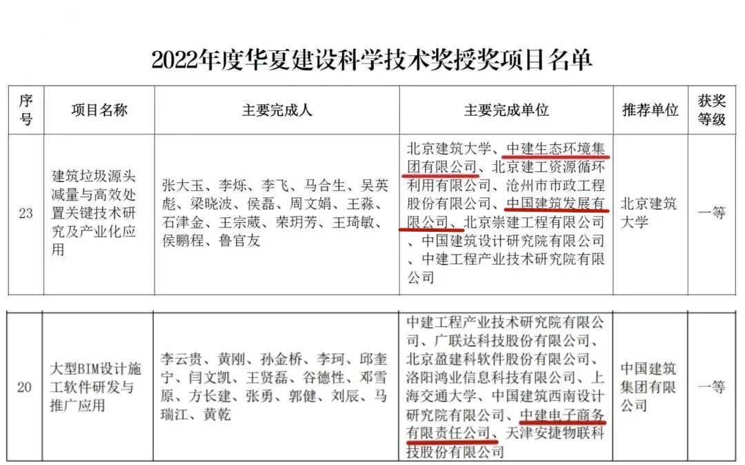
日前,华夏建设科学技术奖励委员会发布“2022年度华夏建设科学技术奖”授奖项目公告(华夏奖字〔2023〕第1号),中建发展两项目——“建筑垃圾源头减量与高效处置关键技术研究及产业化应用”、“大型BIM设计施工软件研发与推广应用”,双双获得一等奖,标志着项目在技术创新、经济效益、成果转化等方面均得到认可,彰显了企业科技创新硬实力。
“华夏建设科学技术奖”于2002年设立,是我国住房城乡建设行业最具含金量的科技奖,由住房和城乡建设部科技与产业化发展中心承办,旨在充分调动广大科技工作者的积极性和创造性,促进住房和城乡建设领域科技成果转化为生产力,表彰和鼓励为技术进步做出突出贡献的公民和组织。该奖每年评审一次,其中一等奖不超过全部授奖项目的15%。
近年来,建筑垃圾的产生和堆存造成了诸多资源、环境和社会问题。随着国家生态文明建设的脚步逐渐加快,建筑垃圾“减量化、资源化、无害化”处置成为大势所趋,对国家“双碳”战略目标实现、提升我国资源循环利用水平、推进城乡建设领域低碳发展具有重要意义。
中建发展、中建生态环境完成的“建筑垃圾源头减量与高效处置关键技术研究及产业化应用”项目,提出了从城市规划、建筑设计、现场施工以及再生建材制备应用等方面开展全产业链减量化的理念,攻克了制约建筑垃圾资源化体系的工艺装备、再生产品技术和标准体系等关键技术。该成果的成功应用,为推动我国2020年建筑垃圾资源化率超过40%和2030年资源化利用率达到55%提供技术支撑,对我国建筑垃圾资源化行业健康发展具有积极作用和深远意义。
BIM软件是BIM技术实现的载体。传统模式下,各家软件企业按照各自标准设计产品,建筑从业人员需在不同软件完成不同任务,极易产生重复建设,导致建筑企业采购成本高企。各阶段BIM软件数据接口不统一,数据交互不畅,也导致信息缺失情况时有发生。
中建电商作为主要完成单位之一的“大型BIM设计施工软件研发与推广应用”项目,将不同的专业BIM应用软件集成在同一开放平台上,确保了数据一致性,保证项目信息无损传递流通。同时,该平台可为上层专业BIM应用软件提供统一、标准的API接口,进而实现不同软件的功能集成。相比于传统BIM软件,大型BIM设计施工软件可屏蔽底层三维图形平台的实现细节,专注于上层应用软件开发,极大提升软件研发效率,节约研发成本。同时,极大减少未来因三维图形平台功能改变而造成的上层BIM软件修改,显著降低软件系统升级成本。该项目成果对BIM技术在建筑行业的应用与推广起到了积极促进作用。